010-87687239          010-87688211
   010-69243484   13910407259(微信同号)

日息1%、月化43%?这些“暴富神话”正在疯狂收割!最新骗局盘点

 二维码
发表时间:2026-02-01 18:56作者:李旭反传销来源:李旭反传防骗团队

  2026年伊始,网络投资骗局呈现高发态势,不法分子利用"高收益""国家项目""知名企业"等噱头,通过社交平台、群聊、未知链接等方式疯狂收割。

  从虚拟货币投资到"扶贫款"发放,从AI算力租赁到"负债清零"骗局,诈骗手段不断翻新,但核心套路始终未变——承诺不切实际的高回报,诱导参与者投入资金或提供个人信息。

  1、“潮汐cionVEX”项目

  虚拟货币投资,每日静态收益高达1%,复投月化收益高达43%,年投资回报率高达80倍,看到这样的宣传,你是否心动了?

  据网友反馈,该项目宣传是香港某上市公司布局,与CoinVEX合作打造香港首家“AI+RWA”生态服务商,参与者通过质押、流动性挖矿实现财富自由!



  该项目虽然宣称在香港推广,但参与者大多数都是大陆内的网友,同时该项目静态收益、动态收益高达100%,存在洗钱、诈骗等犯罪风险!

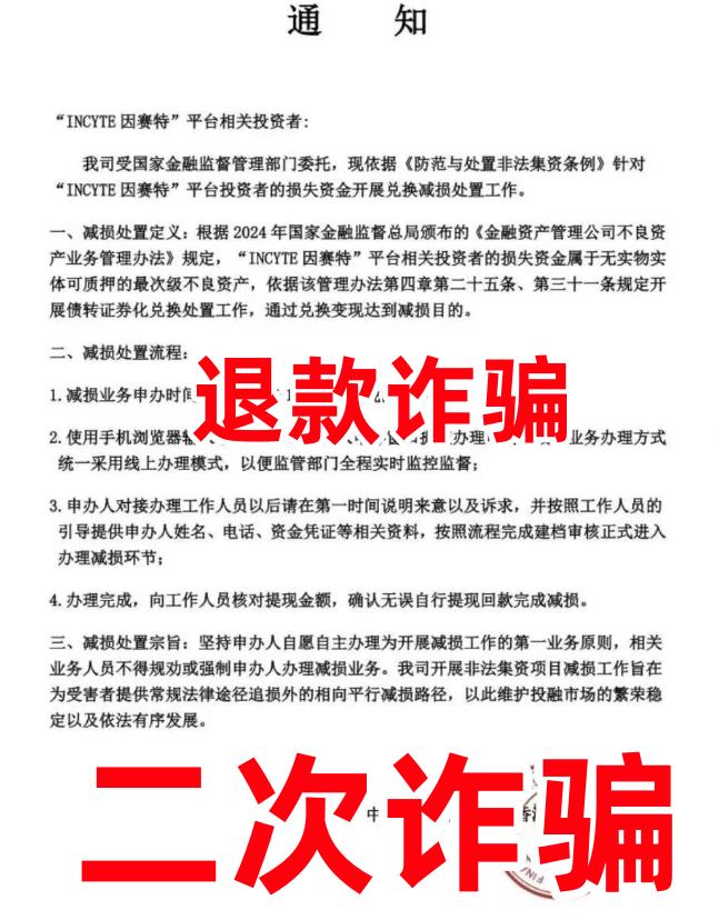
  2、“INCYTE因赛特”退款诈骗

  网友反馈,自从“因赛特”虚假理财崩盘跑路后,很多参与者损失惨重,为了追回损失,很多人在网上找办法。殊不知,不法分子专门针对这类群体,骗子又推出时候处置诈骗套餐,专门进行二次诈骗!



  投资虚假理财项目被骗后,不要盲目行动,应该搜集宣传资料,转账记录,积极的报帽子叔叔,不要轻信退款骗局!

  3、“中联”项目

  网友反馈,又一个宣传“善款”落地的“国家项目”又开始悄然在“追梦”群里中宣传,宣称项目2月发放福利,实体落地!



  该项目以“中联民主集团”为名,宣传全程不需要缴纳一分钱,参与者需要每天签到学习,提交个人信息,即可领取20万福利、股权、实体手机等奖励!

  该项目,早在去年就开始进行宣传,胶东在线媒体曾发文《警惕“福利陷阱” 农行烟台大季家支行及时劝阻老人办理开卡业务》,告知广大网友“中联民主集团”就是诈骗!



  4、虚构的“五年计划”APP

  实名注册、提供个人信息完成资产登记,即可领取1700万至5700万元的回报?

  网友反馈,昨天又一个名为“五年计划”的诈骗项目,打着免费的旗号,提供个人信息,选择此前参与的网络诈骗项目进行登记,涉嫌非法搜集个人信息,实施诈骗。



  5、套牌的“超级未来”APP

  网友咨询,一个投资AI算力租赁的项目在朋友圈中宣传,该项目宣称是深圳某公司研发推出,通过虚拟货币进行投资,日回报率高达0.5%以上!

  通过企查查获悉,该公司未研发推出“超级未来”APP软件,但图标跟该公司正在注册中的商品雷同,疑似存在冒充。



  网友反馈的软件,只能通过未知链接,通过浏览器下载,下载提示未备案,而且带病毒。采用传销模式发展下线,通过虚拟币收取款账户,涉嫌传销、诈骗、洗钱等违法行为。

  6、套牌的“国能”APP

  一个冒充国企的诈骗项目,虽然该公司已经发布声明告知广大网友,但仍然有一部分交钱加入的参与者痴迷其中。



  目前该项目无法交易,无法提现,宣传春节期间系统升级,于3月1日从新上线,还宣称与华为鸿蒙系统配合,继续对痴迷者进行洗脑。

  7、套牌的“河南矿山”APP

  众所周知,河南矿山的董事长是一位慈善家、民营老板,最爱发钱的老板,就是这样一位知名慈善民营董事长,却被骗子利用!

  昨天网友反馈,一个名为“河南矿山”的诈骗项目在土豆网进行宣传,该项目宣称老板发放200万扶贫款,参与者实名注册,办理银行卡,每月发放5万扶贫款,虚构推广“扶贫项目”“黄金项目”“开矿”等日收率3.5%高额返利项目实施诈骗。



  该软件只能通过未知链接通过浏览器下载,下载提示未备案,收款账户为个人、第三分公司,采用传销模式发展下线,涉嫌传销、诈骗、非法搜集个人信息等违法行为。

  8、套牌的“中国人民银行”APP

  负债清零,项目落地,注册可领取268万救助金?别相信!这是诈骗!

  不法分子冒充“人民银行”的名义,制作散布涉诈APP,打着“缓解负债压力”的旗号,宣传参与者实名注册提供个人信息,可领取救民金、负债清零,虚构推广“国债理财”“航天理财”“新能源理财”等高额返利理财项目,交钱还可领取房产实施诈骗。



  据网友反馈的资料,该应用未备案,收款账户为个人,采用传销模式发展下线,涉嫌传销、诈骗、非法搜集个人信息。

  9、广西北海“资本运作”70000项目

  模式:该传销组织打着“资本运作”“连锁经营”“阳光工程”“1040项目”等旗号,宣传是为了打造橄榄型社会,投7万加入该组织,发展下线,上平台可以获得1043万元的回报。同时还说投资69800的是传销,我们的不是传销!

  10、广西桂林“西部大开发”33500项目

  模式:该传销组织打着“西部大开发”“移民经济”“临桂机会”“连锁经营”等旗号,以网恋交友、旅游、介绍工作等名义,将人骗至桂林临桂进行洗脑。



  通过歪曲解读20圆人民币桂林山水画,图案讲解;白皮书;临桂机会视频讲解等,鼓吹投资33500元加入该组织,发展60人上平台,出局可以获得1200万元的回报。

  每一次转发 都是一次救赎

  如您遇到困难,可通过以下方式联系到我们,让我们一起守好钱袋子!愿天下无骗!


咨询点这里